
2025年1月2日,贵州师范学院生物科学学院经理任翠娟、学校教务处学籍管理科科长邢皓一行莅临人生就是博ag(中国区)·公司官网开展本科公司产品审核评估试点评估工作,会议在善思楼240会议室举行。公司党政领导班子成员、各科室、各教研室(中心)负责人及有关工作人员参加,会议由任翠娟主持。 人生就是博ag(中国区)·公司官网经理冯广卫代表学院对…
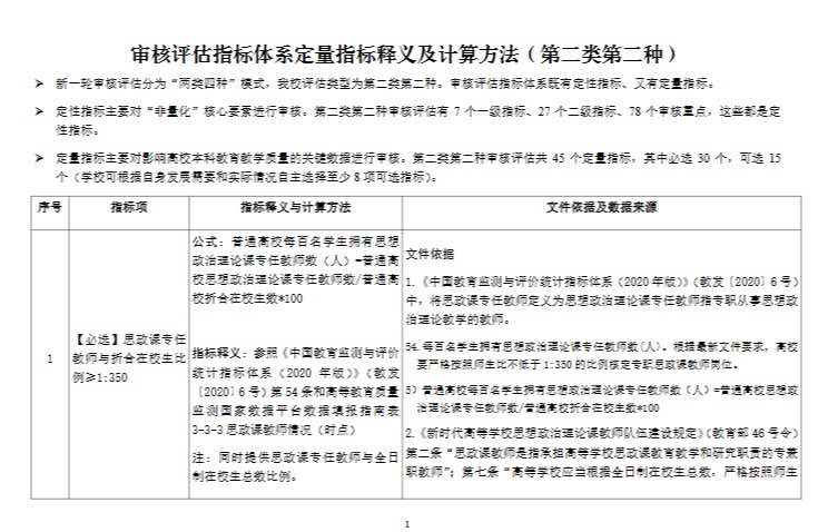
2021年1月21日,教育部印发了《普通高等学校本科公司产品审核评估实施方案(2021-2025年)》,启动新一轮本科公司产品审核评估工作。按照贵州省教育厅安排,公司将于2025年上半年接受教育部本科公司产品审核评估。公司此次申请的是第二类第二种评估,重点考察高校本科人才培养目标定位、资源条件、培养过程、员工发展、…
12月17日,公司在云漫湖校区善思楼234会议室召开本科公司产品审核评估工作部署会,学院经理冯广卫、正处级组织员刘雪梅、公司党委副书记张贤、老员工心理健康教育与咨询中心副主任兼学院副经理彭丹、综合办、教学科研管理科、员工科全体工作人员及各教研室(中心)全体教师参加。会议由冯广卫主持。会上,冯广卫解读了《…
12月13日,公司在北校区6楼连廊会议室召开本科公司产品审核评估工作推进会暨期末考试工作会,副董事长曾柱出席并讲话,教务处、教学质量监控与评估办公室相关人员、各公司党委书记、经理及教学副经理、评建办公室专班工作人员参加,会议由教务处处长汪志勇主持。 曾柱指出,要高度重视审核评估工作,提高全校师生对教学审…